ATmega88-Datalogger


Frontpage Datalogger HC-06 USB-TO-TTL Micro USB Charger Mini USB Charger
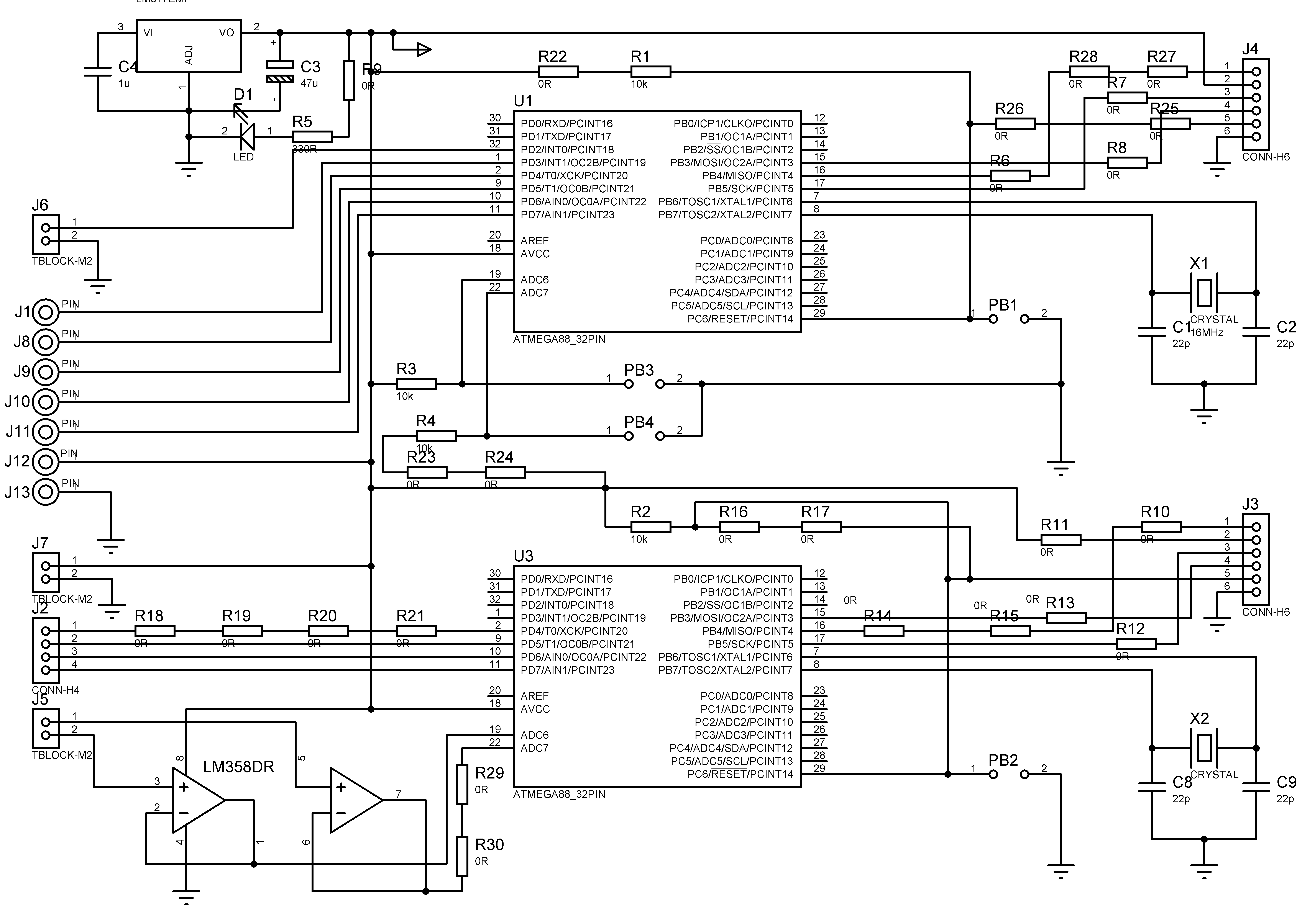
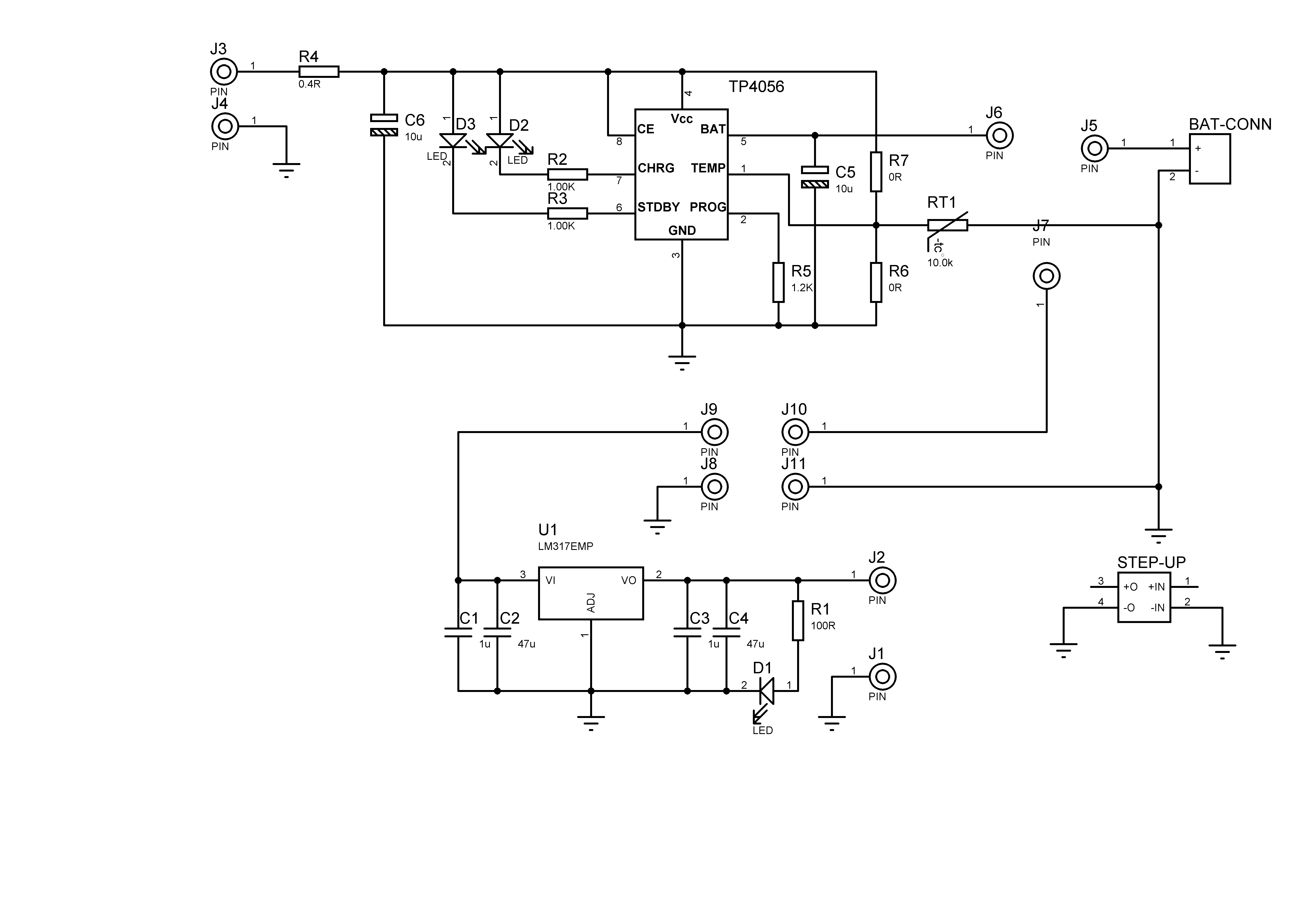
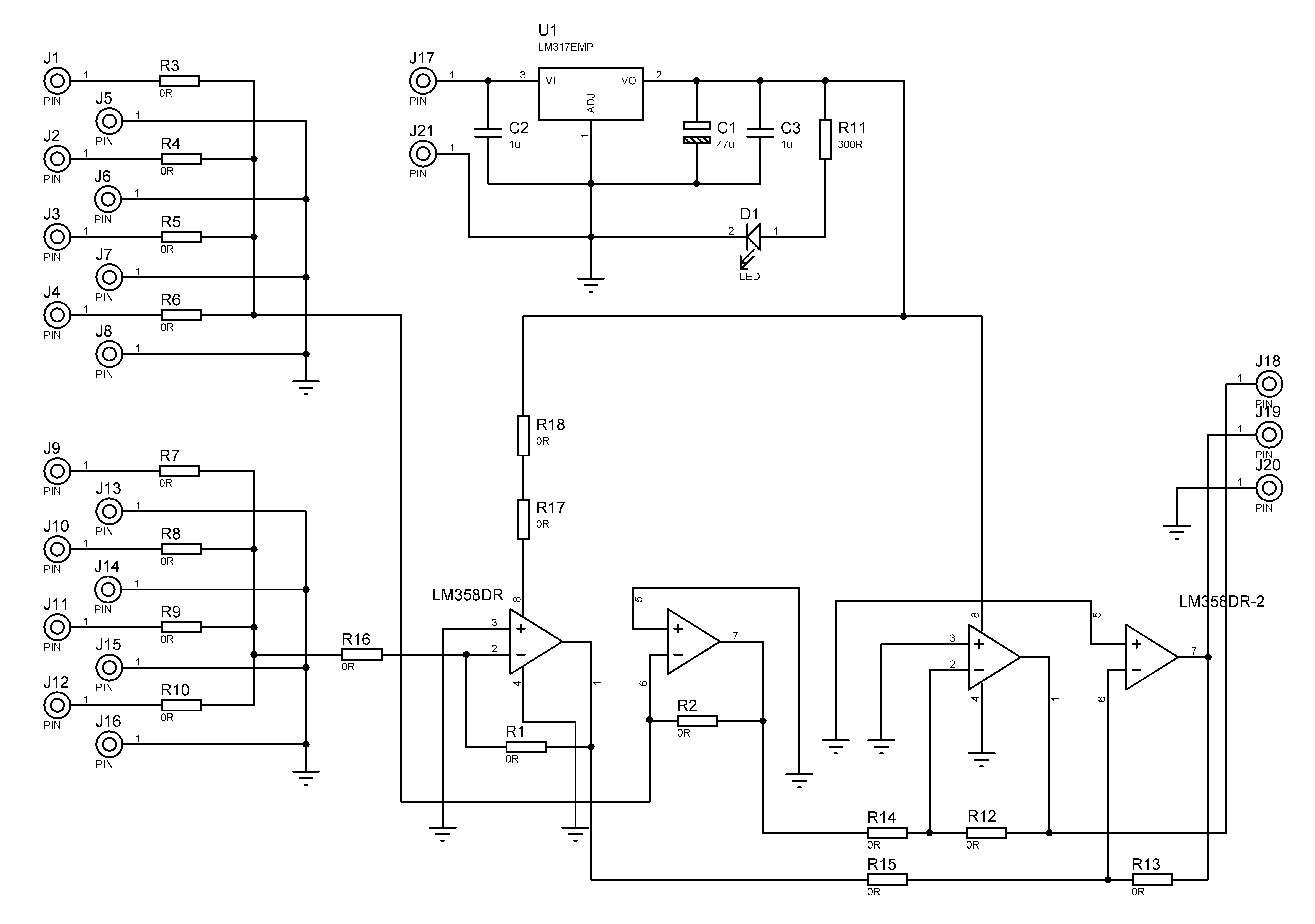
Circuit
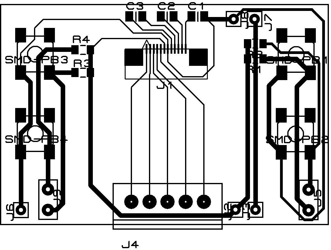
PCB
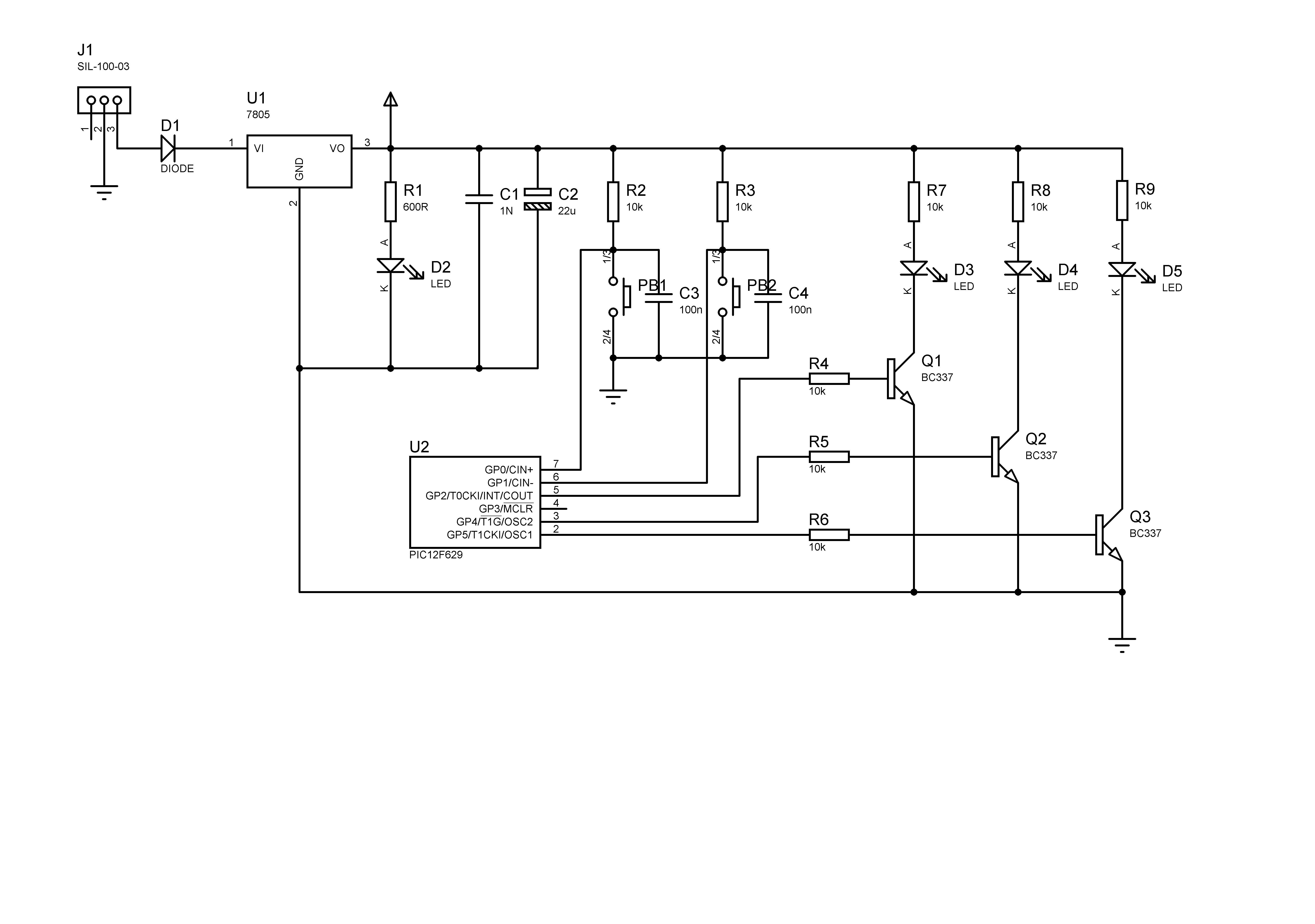
Circuit
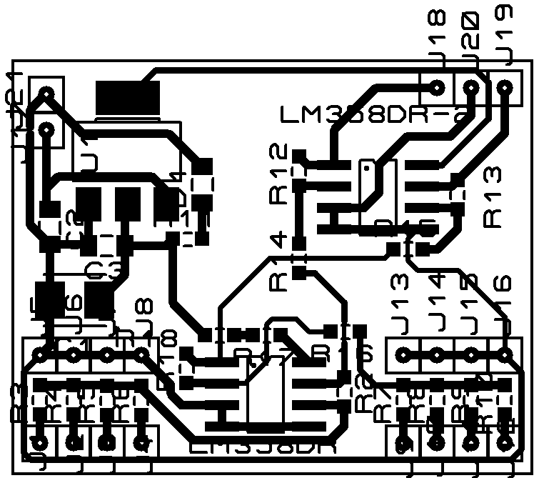
PCB
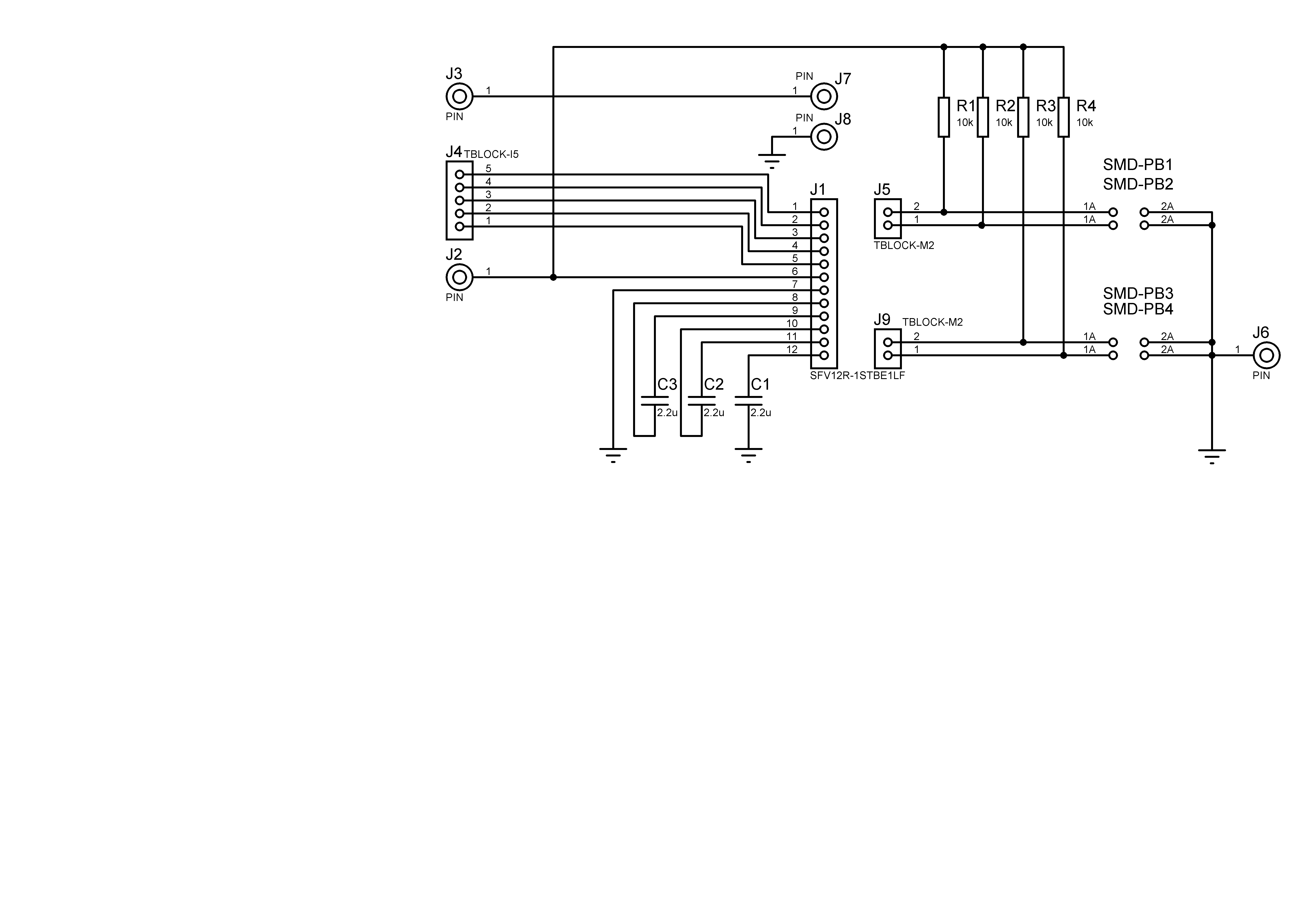
Circuit
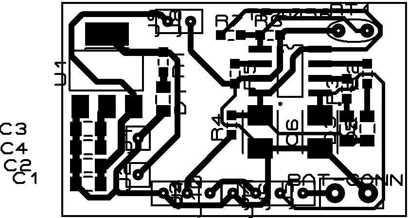
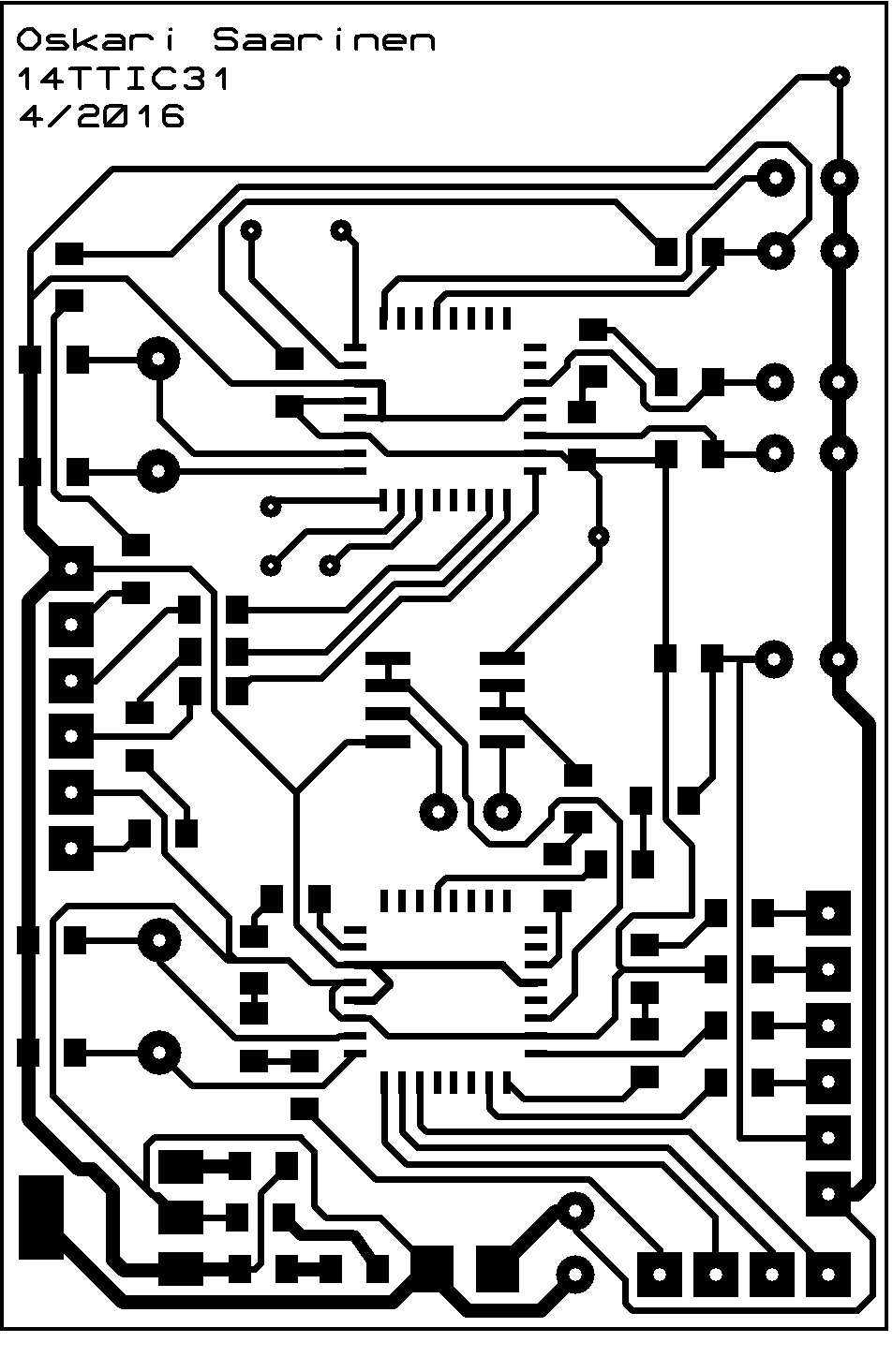
PCB
Circuit
PCB
Circuit
PCB

2016 - Oskari Saarinen